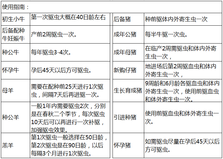
春夏季驱虫对畜禽养殖的重要性
3月不驱寄生虫,4月血虫枯又荧。6月产后问题多。7月乏情难配种,一拖再拖总不动半年都是无用功。9月免疫上不来,年底空余心里痛,万物复苏,温度回升,气候比较适宜,动物机体体内外的寄生虫也开始活跃起来了,畜禽就会面临着体内外寄生虫的一个凶凶来势,这些寄生虫对畜禽的危害是特别严重的,常常会造成生长缓慢,发育不良,特别是能影响畜禽的特异性免疫效果,诱发各种疾病和烈性的一些传染病,给咱们的畜禽养殖场带来很大的损失。
驱虫药的选择
春季驱虫工作刻不容缓,可以选择注射驱虫、口服驱虫、体表驱虫、环境驱虫等驱虫方式。
一、注射驱虫:
【作用与用途】大环内酯类抗寄生虫药。主要用于驱杀牛体内寄生虫如胃肠道线虫、肺线虫以及体外寄生虫如蜱、螨、虱、牛皮蝇蛆、纹皮蝇蛆等。
【用法与用量】皮下注射:一次量,每 10kg 体重,牛 0.2ml。
【作用与用途】大环内酯类抗寄生虫药。用于防治家畜线虫病、螨病及其他寄生性昆虫病。
【用法与用量】皮下注射:一次量,每 1kg 体重,牛、羊 0.02 ml;猪 0.03 ml。
【作用与用途】抗寄生虫药。主要用于防治牛、羊肝片形吸虫病、胃肠道线虫病及羊鼻蝇蛆病等。
【用法与用量】皮下或肌内注射:一次量,每 1kg 体重,牛 0.05~0.1ml;羊 0.1~0.2ml。
二、体表驱虫:
双甲脒
【作用与用途】 杀虫药。主用于杀螨,亦用于杀灭蜱、虱等外寄生虫。
【用法与用量】药浴、喷洒或涂擦:1、250倍稀释(40ml双甲脒溶于10公斤水中),用高压冲洗枪调小压喷淋猪身,直至完全湿透,约2公斤药水/头母猪,2.5公斤药水/头公猪。2、 公、母猪及后备猪:治疗:间隔7-10天喷淋2次,个别严重猪只7-10天后再喷淋1次;预防:以后每3个月全群公母猪喷淋1次;小猪:出保育栏前喷淋1次,虫患压力大的猪场于4个月左右再喷淋1次;外卖种猪:出售前喷淋1次。
环境:喷淋猪群时同时喷淋环境直至湿透。对空栏舍的处理可考虑用125倍稀释(80m虱癞灵溶于10公斤水中)
喷雾: 蜜蜂,配成 0.1% 的溶液,1000ml 用于 200 框蜂。
喷洒:猪、羊用双甲脒乳油1L加水至250L;牛:用1L加水至500~700L。
【药理作用】 氰戊菊酯属于拟除虫菊酯类杀虫药。对昆虫以触杀为主,兼有胃毒和驱避作用。氰戊菊酯对畜禽的多种体外寄生虫和吸血昆虫如螨、虱、蚤、蜱、蚊、蝇和虻等均有良好的杀灭效果。有害昆虫接触后,药物迅速进入虫体的神经系统,表现为强烈兴奋、抖动,很快转为全身麻痹、瘫痪,最后击倒而死亡。应用氰戊菊酯喷洒畜禽体表,螨、虱、蚤等于用药后10分钟出现中毒,4~12小时后全部死亡。
氰戊菊酯对动物安全,在体内外均能较快地被降解。
【用法与用量】喷雾:加水以1:(1000~2000)倍稀释。
体表喷洒、涂擦或药浴:① 杀灭猪、羊、犬、兔、鸡螨:1L兑水1~2吨。② 杀灭牛、马螨:1L兑水1吨。③ 杀灭猪、牛、兔、犬虱:1L兑水4吨。④ 杀灭鸡虱、刺皮螨:1L兑水4吨。⑤ 杀灭蚤、蚊、蝇、虻:1L兑水2.5吨。⑥ 畜、禽舍灭虫: 用本品 0.03~0.05 mL/m3: 喷雾,用药后密闭4小时
作用与用途】抗生素类药。用于治疗家畜的线虫病、螨病和寄生性昆虫病。
【用法与用量】浇注或涂擦:一次量,每1kg体重,牛、猪0.1ml,由肩部向后沿背中线浇注。犬、兔,两耳耳部内侧涂擦。
【作用与用途】抗吸虫药。用于治疗牛、羊肝片形吸虫病。
【用法与用量】内服:-次量,每1kg 体重,牛、羊0.35~0.6ml。
【作用与用途】大环内酯类抗寄生虫药。用于防治羊、猪的线虫病,螨病和寄生性昆虫病。
【用法与用量】内服:一次量,每10kg体重,羊0.67 ml;猪1.0ml。
【作用与用途】抗蠕虫类药。用于治疗畜禽的线虫病、绦虫病和吸虫病。
【用法与用量】以本品计。内服:一次量,每1kg体重,马0.05-0.1ml,牛、羊0.1-0.15ml,猪0.05-0.1ml,犬0.25-0.50ml,禽0. 1-0. 2ml。
【用法与用量】口服:将三种药品混合均匀后,羊50公斤体重用10~15ml,牛50公斤体重用5~10ml。饮水:牛、羊控水后,本品每组兑水50斤,可供100头50斤体重的羊使用;本品每组兑水5公斤,可供5000斤体重的牛群(500斤/头,约10头)使用。
【作用与用途】抗寄生虫药。用于治疗牛、羊肝片吸虫病。
【用法与用量】以本品计。内服:一次量,每1kg体重,牛,羊280~480mg。
【作用与用途】抗原虫药。用于猪密螺旋体性痢疾和禽组织虫病.
【用法与用量】以本品计。混饲:每1000 kg饲料,猪1000~2500g鸡400~2500g。
【作用与用途】抗球虫药。用于预防禽、免球虫病。
【用法与用量】以本品计,混饲:每1000kg饲料,禽、免200g。
【作用与用途】磺胺类抗球虫药。用于治疗羊、鸡、免球虫病。
【用法与用量】以本品计。混饮:每1L水,肉鸡、火鸡1g。连用3日。混饲:每1000kg饲料,肉鸡、火鸡2000g,连用3日;兔2000g,连用5~10日。内服:一日量,每1kg体重,羊1.2ml(配成10%水溶液),连用3~5日。
上一篇:兽医临床基础知识——鉴别诊断
下一篇:猪冬季病毒性腹泻


